联系我们

13923623651
- 邮箱:
- info@esdflooring.cn
- 地址:
- 广东省 惠州市 惠城区 水口龙湖 龙岭路7号 电话:0752-2063382 段工
ANSI_ESD_S20.20_2014_标准(中文版) 翻译
美国国家标准学会(ANSI)/静电放电(ESD)协会标准 ANSI/ESD S20.20-2014
建立一个静电放电控制方案的静电放电协会标准---
电气和电子零件,装置和设备(不包括电动引爆装置)之静电放电保护
1.0 目的
本标准目的为建立、实施和维护一个静电控制程序提供管理和技术要求

范围
本标准所适用于静电放电敏感度大于等于人体模型的 伏和带电模型 伏以及孤立 伏的电气或电子零件、装置和设备等制造、处理、组装、安装、包装、标签、服务、测试、检验或其他处理活动。
对于处理敏感度小于标准所示电压的情况,仍然可以依照本标准设计的程序,只是可能需要额外的控制要素和技术要求限制的调整。
本标准不适用于电动引爆设备、易燃液体和粉末。
注:带电器件模型电压是基于减少可能产生场感应导致损坏的必要绝缘体的处理程序。
注:孤立导体在原标准中机器模型描述。
参考出版物

除非特别指明,以下文献的最新版本,修正或校正,构成本标准的一部分,作为特别补充。
ESD ADV 1.0,ESD ASSOCition,sGlossary of Terms 术语
ANSI/ESD S1.1 手腕带 ANSI/ESD STM 2.1 工作服 ANSI EOS/ESD S3.1 离子化
ANSI EOS/ESD SP3.3 空气电离器之定期监测 ANSI/ESD S4.1 工作台面—电阻特性 ANSI/ESD STM4.2 防静电工作表面—消电特性
ANSI EOS/ESD S 6.1 接地
ANSI/ESD S 7.1 地板材料—材料特性
ANSI/ESD STM9.1 鞋类—材料特性
ESD SP9.2 鞋类-脚部接地装置之电阻特性
ANSI/ESD STM97.1 地板材料和鞋类—与人员相结合的电阻测量 ANSI/ESD STM97.2 地板材料和鞋类—与人员相结合的电压测量 ESD TR53 静电放电保护设备和材料之达标验证
ANSI/ESD STM12.1 桌椅—电阻测量
ANSI/ESD STM13.1 电焊/拆焊手动工具
ESD TR53 静电放电保护设备和材料的符合性验证
ANSI/ESD S541 静电放电敏感物体之包装材料

定义
标准中使用的术语依据 的 术语表,可以在 网站免费下载。
工作人员安全
标准所述的程序和设备可能会使人员暴露在有害的电气环境,使用本标准的人员应自主负责选用使用法律,管理条例和内外部政策的器材,警告使用者标准不能替换或代替任何与人员安全相关的要求。
人员与电源可能会接触的位置应该采用接地断路器和其他安全保护措施。
减少电气伤害的操作应进行实践演练,并且应遵循设备说明适当地接地。
使用标准提及的电阻测量方法不得用于确定人员暴露在高压交直流环境的安全性。
静电放电控制程序 静电放电控制程序要求
程序应包括管理要求和技术要求,程序应记录所有处理的敏感的最低等级,组织应安照标准要求建立,记录,实施,维护和验证本程序的遵守情况。
静电放电控制程序经理或协调员
组织应委派一名经理或协调员依据本标准要求来验证程序的符合性。 修正
标准或部分条款可能不适用于所有应用,可以通过评估对特别应用性来完成修正,
完成评估可能会删除或修改本标准的阻值、修正决定、基本原理和技术理由都应记录在静电放电控制程序中。
静电放电控制程序管理要求
静电放电控制方案
组织应制定一个静电放电控制方案表明程序的所有要求:
培训
产品认可
符合性验证
接地 等电位接地系统
人员接地
静电放电保护区要求
包装要求
标记
培训方案
应对所有处理或接触静电放电敏感器件的人员提供初次和周期静电意识预防培训,初次培训应在员工处理静电放电敏感器件之前完成,培训计划应制定防静电培训的类型和频次,培训方案应规定保存员工培训记录和保存位置的要求,培训的方法和
特别技术的使用有组织确定,培训方案应确定学员理解及培训是否合适的检验方法。
产品认可方案
产品认可方案的建立是为了确保组织选定的防静电产品满足方案要求,测试方案和要求限值在表 和表 的产品认可栏列明,产品认可一般在初始选择防静电产品时管理,可以使用产品规范复查,独立实验室评估或内部实验室评估任一方法,组织在采用本标准之前已使用的防静电产品,符合性验证记录可以做为产品认可的证据(原备注信息提升为新的标准要求)
符合性验证方案
符合性验证方案的建立是为了确保组织的静电放电控制程序技术要求的执行,符合性验证方案中测量应确定技术要求,测量限值和检验频次,符合性验证方案应规定测试方法测试器,如果组织使用与参考标准不同的测试方法,必须在静电放电控制方案中做修正声明,符合性验证记录应作为符合技术要求的证据建立和保存。
测量仪器应满足符合性验证方案中定义测量。
静电放电控制程序技术要求
章节 到 描述静电控制程序发展中的关键技术要求。
要求限定基于表格列出的测试方法或标准,符合性验证方案应规定检验这些限定的方法。
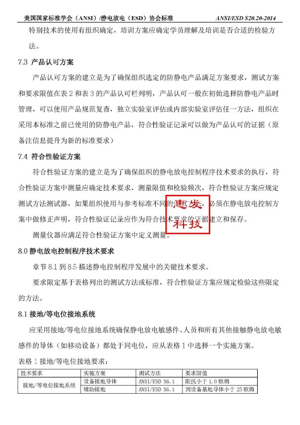
接地 等电位接地系统
应采用接地 等电位接地系统确保静电放电敏感件、人员和所有其他接触静电放电敏感件的导体(如移动设备)都处于同电位,应从表格 中选择一个实施方案。
表格 接地 等电位接地要求:
技术要求 实施方案 测试方法 要求限值
接地/等电位接地系统 设备接地导体 ANSI/ESD S6.1 阻抗小于 1.0 欧姆
辅助接地 ANSI/ESD S6.1 到设备基地导体小于 25 欧姆
等电位接地
ANSI/ESD S6.1
小于 1*10 的 9 次方欧姆
备注:任何防静电产品到公共接地点直接的最大电阻。
人员接地
所有在处理静电放电敏感件的人员都要连接或电气连接到接地 等电位接地系统,人员接地的方法应从表格 选择。
当员工坐在静电放电保护工作台前时应通过手腕带与接地 等电位相连接。
对于站立操作,员工应通过手腕带或满足表格 要求的鞋 地面系统接地。采用服装实现人员接地时,应在静电放电控制程序记录,服装两个袖口间应电气连接,同时应满足表格 定义的手腕带电阻要求和表格 的接地静电控制系统。
表格 人员接地要求:
技术要求 产品认可(注 4) 符合性验证
测试方法 要求限值 测试方法 要求限值
手腕带系统
ANSI/ESD S1.1
<3.5×10e7 ohms ESDTR53
手腕带章节
<3.5×10e7 ohms
鞋/地面系统(两个同时要求满足)
ESD STM 97.1
<1×10e9 ohms ESDTR53
鞋章节 <1×10e9 ohms
(注 6)
ESD STM 97.2
<100V ESDTR53
地面章节 <1×10e9 ohms
(注 6)
注 :产品认可一般在初始选择静电产品管理,可以使用产品规范复查、独立实验室评估或实验室评估任一方法。
注 :适用采用本标准前控制鞋 地面系统(已安装),后续符合性验证记录可做为产品认可的证据。
注 :要求限值小于 × 欧姆是指允许最大值,使用者应记录产品认可测量人体综合峰值电压小于 伏时的电阻值,并使用这些电阻做为符合性验证。
静电放电保护区
应在静电放电保护区处理没有静电放电保护覆盖或包装的静电放电敏感物品、零件、组件和装置,静电防护保护区应该有可清晰识别的边界。
注:一个独立的工作台、整个房间、整座建筑或者指定的区域都可以是一个静电放电保护区。
应限定只有完成防静电培训的人员才能进入静电放电保护区、未经过培训的人员应有完成培训的人员陪同才能进入。
处理静电放电敏感件的地方都应建立静电放电保护区,但在静电放电保护区建立静电放电控制有许多不同的方式,表格 列出了一些可选的静电放电控制项用来控制静电程序选择的静电放电控制项目,这些项目的要求限制和测试方法是强制性的。
绝缘体
所有的不必要的绝缘体(例如咖啡杯、食物包装纸和个人物品)都应从静电放电保护区内移走。
为了减少带电器件模型场感应损害,静电放电控制程序应建立一个必要绝缘体的处理方案。
如果过程必要的绝缘体距离静电放电敏感件小于 厘米时场强超过 伏
英尺应采取下列步骤:
分离绝缘体与静电放电敏感器件超过 厘米( 英尺)或
使用电离或其他电荷消除技术中和电荷。
如果过程必要的绝缘体体距离静电放电敏感件小于 厘米时场强超过 伏 英尺应采取下列步骤:
分离绝缘体与静电放电敏感器件超过 厘米( 英尺)或
使用电离或其他电荷消除技术中和电荷。
注:静电场的精确测量需要测量人员对设备操作非常熟悉,大多数掌上型场强计要求在距离被测物体的一个固定距离下读取数值,为了得到精确的测量,这些场强计还规定被测物体的最小的尺寸。
孤立导体
建立静电放电控制方案,如果一个不能接地或等电位连接的导体接触静电放电敏感件时,这个过程应确保导体和静电放电敏感件之间电势差小于 伏。
可以通过使用非接触式静电电压计或高阻接触式静电电压计量静电放电敏感件和
导体来完成。
表格 静电放电保护区防静电控制物:
技术要求 防静电控制物品 产品认可(注 7) 符合性验证
测试方法 要求限值 测试方法 要求限值
EPA 静电放电保护区
工作表面(可通过任一测试方法认 可)
(注 9.10)
ANSI/ESD S4.1
<1×10e6 to 10e9 ohms ESDTR53
工作台面章节
<1×10e6 to 10e9 ohms
ANSI/ESD S4.1 <1×10e6 to 10e9 ohms
ANSI/ESD S4.2
<200V ESDTR53
地面章节
腕带线
ANSI/ESD S1.1 0.8×10e6 to 1.2×
10e6 ohms
手腕带系统的符合性验证见表格 2
腕带 ANSI/ESD S1.1 内阻<1×10e5 ohms
ANSI/ESD S1.1 外阻>1×10e7 ohms
人员手腕带接地连
接件(非检测)
ANSI/ESD S6.1
接地<2 ohms 接地连接系
统
接地<2 ohms
鞋 ANSI/ESD
SMT9.1
<1×10e9 ohms
鞋/地面系统的符合性验证见表格2
脚筋带 ESD SP9.2 <1×10e9 ohms
地面 ANSI/ESD SMT7.1 <1×10e9 ohms
<1×10e9 ohms
桌椅 ANSI/ESD SMT12.1
<1×10e9 ohm ESDTR53
桌椅章节
<1×10e9 ohms
电离器 ANSI/ESD SMT3.1
消散时间自定义
-35V <残留电压<35V ESDTR53
电离器章节
(注 11) 消散时间自定义
-35V <残留电压
<35V
Shelving(When used to store unprotected
ESDS)
ANSI/ESD SMT4.1
点对点电阻<1×10e9 ohms ESD TR53
Worksurfac e section
接地电阻<1×10e9 ohms
技术要求 防静电控制物品 产品认可(注 7) 符合性验证
测试方法 要求限值 测试方法 要求限值
EPA 静
电放电保护区 货架(存放无防护的静电敏感
器件)
点对点电阻<1×10e9 ohms
工作表面章节
移动设备(工作表面)
ANSI/ESD S4.1 点对点电阻<1×10e9 ohms
ESD TR53
工作表面章节
接地电阻<1×10e9 ohms
点对可接电阻<1×10e9 ohms
手动电焊/拆焊工具
ANSI/ESD S13.1
尖端对地电阻<2 ohms
焊接烙铁章节或 ESD S13.1 的 6.1章节
尖端接地电阻<10ohms
尖端电压<20 毫伏
尖端泄漏电流<10 毫安
连续性监测器 用户自定
义 用户自定义 连续性监测
器章节 厂商自定义
防静电服 ANSI/ESD
SMT2.1 点对可接电阻<1×10e11
ohms ESD TR53
服装章节 点对可接电阻<1×10e11
ohms



